郑州城市职业学院招聘公告
学校简介
郑州城市职业学院是经河南省人民政府批准、教育部备案的普通高等职业院校,学校立足国家中心城市郑州,是中国校友会排名第 41 位中国高水平高职院校,荣获“全国品牌影响力高职院校”、“河南省高等教育质量社会满意十佳院校”、“河南省职业教育特色院校”等多项荣誉称号。
学校现有在校生 18000 余人,设有 7 个教学单位,40 多个专业,是全国唯一开设耐火材料专业的高职院校,且拥有计算机应用技术、数字媒体技术、大数据与会计、机电一体化技术、建筑工程技术等 10 余个 “教育部高等职业教育创新发展行动计划骨干专业”、“河南省职业教育特色院校项目骨干专业”、“河南省专业综合改革试点” 、“河南省职业教育示范性专业”。
学校坚持“高质量就业是立校之本”的发展战略,聚焦 500强企业,提供 100 余家稳定的实习就业企业,专注于培养高端技术技能人才,连续五年就业率达 98%以上。
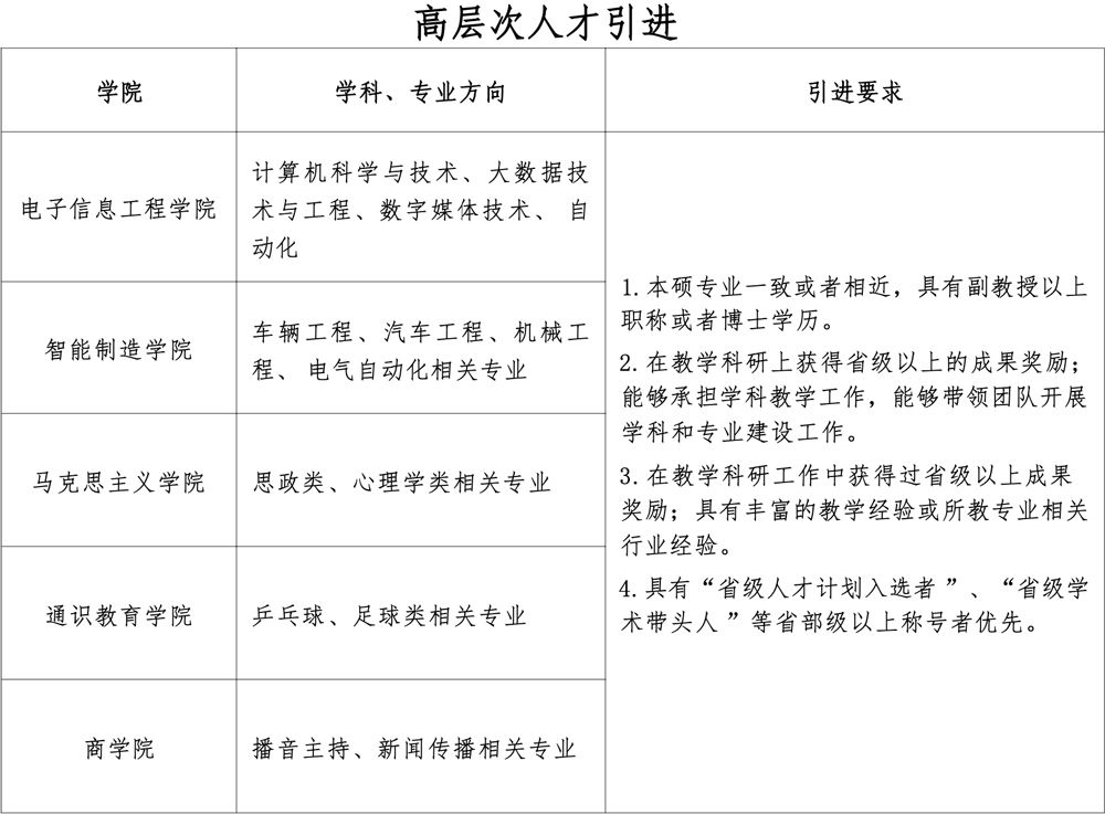
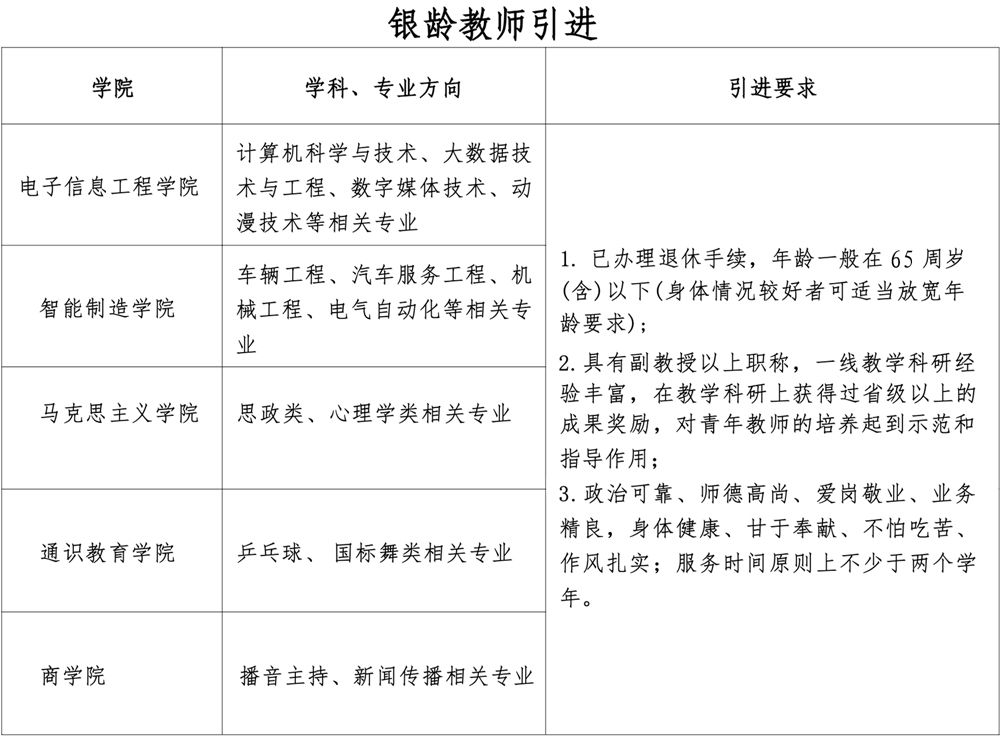
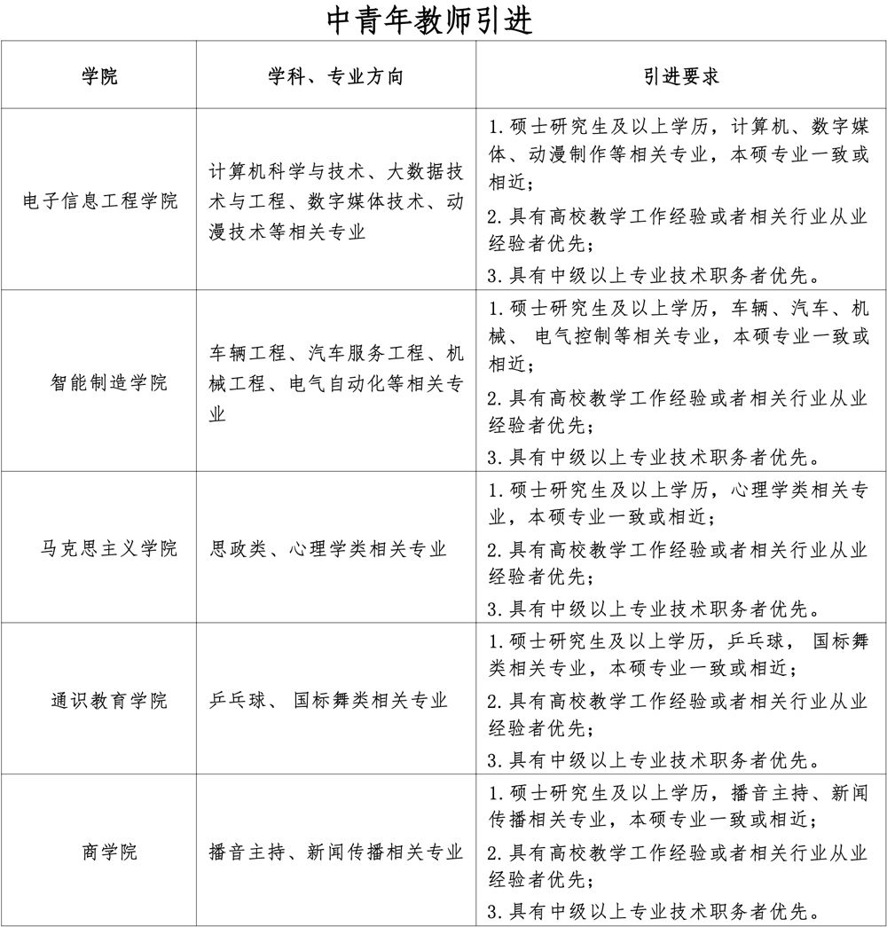
根据学校发展需要,现面向社会公开诚聘英才,我们竭诚欢迎您加入郑州城市职业学院,充分施展才华,为职业教育高质量发展贡献力量!现将有关招聘信息公告如下:



福利待遇
1.高层次人才实施一人一议,按照国家相关规定签订劳动合同(聘用协议)、转接档案;
2.周末双休、法定节假日休息、带薪寒暑假,享受年终绩效奖金、职称补贴、 校龄工资、餐补、房补等;
3.符合“智汇郑州”人才补贴政策条件的青年人才,博士研究生及硕士研究生可分别享受每月 1500 元、1000 元生活补贴及 10 万元、5 万元的购房补贴及其他政府政策;
4.提供工作日期间新密至郑州免费通勤班车;
5.学校拥有高校教师系列职称的自主评审权;
6.研修资助,为符合条件的教职工提供学历提升资助。
应聘方式
1.本次招聘采取网上报名的方式进行,符合条件的人员可将个人简历、学历学位证书、职称或资格证件等电子版扫描件以“姓名 + 应聘岗位” 格式命名并作为邮件主题发送至邮箱hr@zcu.edu.cn,自发布公告即日起开始报名。
2.学校将根据报名资料进行资格审核,通过邮件或电话等方式通知审核合格者参加面试。未通过资格审核的,不再另行通知。面试时应携带个人简历三份、毕业证、学位证等材料进行现场面试。
3.投递方式
① 邮箱投递
将简历及应聘资料通过邮箱 hr@zcu.edu.cn 进行投递。
② 微信投递
微信同电话 17729770173(丁老师)、18637226777(郑老师),备注姓名+应聘岗位直接进行简历投递。
③ 电话咨询
0371-69210121(丁老师、郑老师)